Parth Sharma

Data Science · Machine Learning · MLOps

"Turning data into decisions, models into systems, and systems into scalable cloud solutions."

SCROLL

About Me

I'm a final year B.Tech student with a deep passion for building intelligent systems. My expertise lies in Machine Learning, Deep Learning, Natural Language Processing, and developing end-to-end MLOps pipelines. I thrive on transforming complex data into robust, scalable AI solutions.

Skills & Technologies

Languages & Querying

Python R SQL

Data Science Toolkit

Pandas Numpy Seaborn

ML & NLP Frameworks

PyTorch TensorFlow NLTK

MLOps & Deployment

Apache Airflow Docker MLFlow FastAPI Flask

Experience

My Projects

Startup Health Engine Project Image

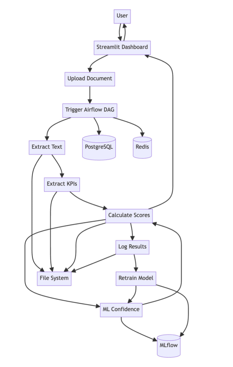
Startup Health Engine

Automated startup health assessment pipeline using Apache Airflow, OCR & RAG-based AI...

View Details
Book Recommendation Project Image

Book Recommendation Engine

AI-powered recommendation engine using vector search and LLMs for semantic understanding...

View Details
Drug Discovery Project Image

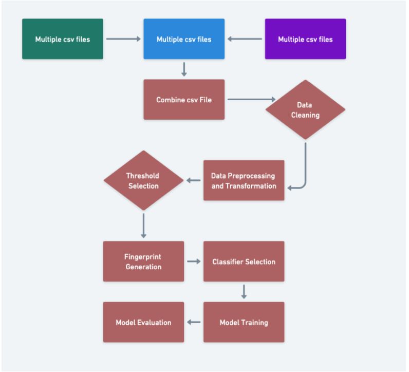
Leishmaniasis Drug Discovery

End-to-end ML pipeline for drug discovery using ChEMBL data. Trained 36 models...

View Details

My Articles

The Rise of MLOps: Automating the ML Lifecycle

An overview of MLOps principles and why they are crucial for building scalable and maintainable machine learning systems in production...

Understanding Vector Databases for AI Applications

A deep dive into how vector databases work and why they are the backbone of modern AI applications like semantic search and RAG...

Get In Touch

I'm currently seeking new opportunities. Whether you have a question or just want to say hi, my inbox is always open!

Or reach out directly:

parthsharma23212@gmail.com